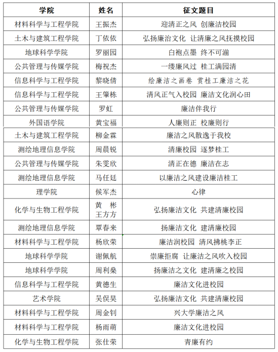
为深入学习贯彻党的二十大精神和习近平总书记系列重要讲话精神,扎实推进清廉校园建设,营造崇廉拒腐、尚俭戒奢、风清气正的校园文化氛围。根据beats365亚洲版“弘扬廉洁文化共建清廉校园”主题征文比赛通知要求,经学生自主报名、各学院团委推荐、专家评审等环节,最终评选出一等奖6名、二等奖12名、三等奖18名、优秀奖24名,优秀组织奖3名,现将评选结果予公示如下:
优秀组织奖:
材料科学与工程学院
地球科学学院
公共管理与传媒学院
一等奖

二等奖

三等奖

优秀奖

公示期自2022年12月19日起至12月21日止,共计3个工作日。单位或个人若对以上公示结果存在异议,请以书面、电话、邮箱、来访等形式,并署真实姓名和联系电话,于2022年12月21日17点前向学beats365亚洲版反映。
联系人:安邦国 庞腾 联系电话:0773-5896675
Email:ggtwbgs@126.com
群众如实反映公示对象的有关问题受法律保护。
共青团beats365亚洲版委员会
2022年12月19日